Fen Fakültesi - Matematik Bölümü
Hızlı Bağlantı
e-Hizmetler
Öğrenci e-Posta
Akademik Teşvik
Kilis 7 Aralık Üniversitesi
Öğrenci Bilgi Sistemi
Faydalı Siteler
American Mathematical Society
European Mathematical Society
Çakılarası Matematik Köyü
Kadın Matematikçiler Derneği
Matematik Dünyası
Nesin Matematik Köyü
Tales Matematik Müzesi
Türk Matematik Derneği
TURKMATH
International Mathematical Union
RİMER
Hakkımızda
Genel Bilgiler
Misyon ve Vizyon
Yönetim
Program Öğrenim Amaçları
Program Öğrenim Kazanımları
İş Akış Takvimi
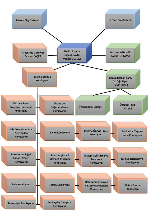
İş Akış Şeması
Bölüm İstatistikleri
Personel
Akademik
İdari
Öğrenci
Danışman Öğretim Elemanları
Öğrenci İşleri Daire Başkanlığı
Öğrenci Matbu Formlar
Akademik Takvim
Lisans Akademik Takvim
Lisansüstü Akademik Takvim
Değişim Programları
ERASMUS+
MEVLANA
FARABİ
Ofis Saatleri
Topluluklarımız
Lisans
Ders Programları
Formasyon Ders Programı
Lisans Ders Programı
Ders İçerikleri
Ders İzlenceleri
Ders Kataloğu
Bitirme Projesi
Bologna Bilgi Paketi
Ön Lisans, Lisans Eğitim-Öğretim ve Sınav Yönetmeliği
Yandal Programı
Lisansüstü
Lisansüstü Eğitim Enstitüsü
Akademik Kadro
Ders Programı
Yüksek Lisans
Bologna Bilgi Paketi
Ders İçerikleri
Formlar
Doktora
Bologna Bilgi Paketi
Ders İçerikleri
Formlar
Tez Yazım Kılavuzu
Lisansüstü Eğitim-Öğretim ve Sınav Yönetmeliği
Lisansüstü Çalışma Takvimi
FEDEK\Kalite
Ders Dosyası Hazırlama Esasları ile Ders Dosyası Değerlendirme ve Teslim Tutanağı
Komisyon ve Koordinatörlükler
Dış Paydaş Danışma Komisyonu
Organizasyon Şeması
Memnuniyet Bildirim Formu
Anketler
Öğrenci Memnuniyet Anketi
Mezun Öğrenci Takip Anketi
Dış Paydaş (İşveren) Anketi
Anket Sonuçları
Toplumsal Katkı
Program Tasarımı ve Onayı Kılavuzu
Süreç Takip Formu
Kalite El Kitabı
Bölüm Etkinlikleri
Mezunlarımız
İletişim
×
Arama Yap
Ara
Hakkımızda
Genel Bilgiler
Misyon ve Vizyon
Yönetim
Program Öğrenim Amaçları
Program Öğrenim Kazanımları
İş Akış Takvimi
İş Akış Şeması
Bölüm İstatistikleri
Personel
Akademik
İdari
Öğrenci
Danışman Öğretim Elemanları
Öğrenci İşleri Daire Başkanlığı
Öğrenci Matbu Formlar
Akademik Takvim
Lisans Akademik Takvim
Lisansüstü Akademik Takvim
Değişim Programları
ERASMUS+
MEVLANA
FARABİ
Ofis Saatleri
Topluluklarımız
Lisans
Ders Programları
Formasyon Ders Programı
Lisans Ders Programı
Ders İçerikleri
Ders İzlenceleri
Ders Kataloğu
Bitirme Projesi
Bologna Bilgi Paketi
Ön Lisans, Lisans Eğitim-Öğretim ve Sınav Yönetmeliği
Yandal Programı
Lisansüstü
Lisansüstü Eğitim Enstitüsü
Akademik Kadro
Ders Programı
Yüksek Lisans
Bologna Bilgi Paketi
Ders İçerikleri
Formlar
Doktora
Bologna Bilgi Paketi
Ders İçerikleri
Formlar
Tez Yazım Kılavuzu
Lisansüstü Eğitim-Öğretim ve Sınav Yönetmeliği
Lisansüstü Çalışma Takvimi
FEDEK\Kalite
Ders Dosyası Hazırlama Esasları ile Ders Dosyası Değerlendirme ve Teslim Tutanağı
Komisyon ve Koordinatörlükler
Dış Paydaş Danışma Komisyonu
Organizasyon Şeması
Memnuniyet Bildirim Formu
Anketler
Öğrenci Memnuniyet Anketi
Mezun Öğrenci Takip Anketi
Dış Paydaş (İşveren) Anketi
Anket Sonuçları
Toplumsal Katkı
Program Tasarımı ve Onayı Kılavuzu
Süreç Takip Formu
Kalite El Kitabı
Bölüm Etkinlikleri
Mezunlarımız
İletişim
Hızlı Erişim
e-Hizmetler
Öğrenci e-Posta
Akademik Teşvik
Kilis 7 Aralık Üniversitesi
Öğrenci Bilgi Sistemi
Faydalı Siteler
American Mathematical Society
European Mathematical Society
Çakılarası Matematik Köyü
Kadın Matematikçiler Derneği
Matematik Dünyası
Nesin Matematik Köyü
Tales Matematik Müzesi
Türk Matematik Derneği
TURKMATH
International Mathematical Union
Fen Fakültesi - Matematik Bölümü
Organizasyon Şeması